I've designed and built my own AB class audio amplifier circuit. I designed it to have as low THD as possible, using LT Spice to run my simulations with the .four command, so I created a bunch of circuits and picked the one with the lowest THD.
I want to know how accurate is the THD value provided by LT Spice compared to reality? (I don't have any instrument I could use to measure THD) Has anyone compared the LT Spice reading with a real measurement of distortion using proper instruments?
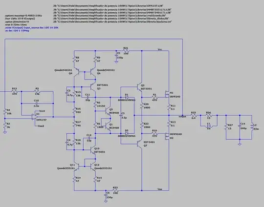
This is my LT Spice set up:
EDIT: This is the output stage, I'm using real MOSFET and BJTs devices (with the .lib files provided by the manufacturers), behind that there is a tone control - not relevant for this matter.
It's rated 80W over an 8 ohms speaker.
And this is what I get:
Total Harmonic Distortion: 0.000533%(0.004577%)
This is quite low, what makes me think that could be wrong.
PS: Why is LT Spice providing two values as output, is the second one between parenthesis THD+N?

