I bought a RGB LED strip (analog) and it has one 12 volt and three ground pins that is pwm controlled (I assume) to dim them.
I also want to add a 12 volt white strip that turns off when the RBG turns off.
Sadly turning the controller off does not switch off the 12 volt but disables the ground pins.
So what can I do to make the white toggle with the RGB without dimming with the colored grounds?
I want the white to turn on when any of the RGB is on, and the white to turn off when all the RGB is off.
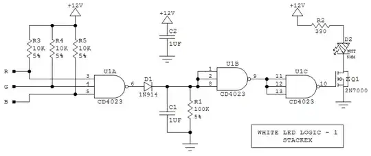
My thought is to have some kind of logic OR that essentially detects if any of the three wires have ground then also give ground to the white strip.
But I'm not good enough with logic gates, never actually used them only seen them in school about 25 years ago...
I can get both 12 volt and ground before the controller/driver.

ONwhen any of the RGB LED's areOFF? – Ron Beyer Jun 29 '20 at 19:02