
simulate this circuit – Schematic created using CircuitLab
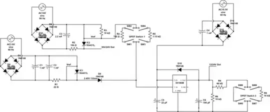
I am fairly new to electronics. I've been studying it for the last few months and have put together a few circuits. The problem I had was that none of my circuits worked even if I followed a design that i found. I don't know why, but the circuits worked with a 9volt battery rather than using a power adapter (ie, 9v 100ma adapter). As a hobbyist, I have been grabbing old devices around the home, pulled them apart, kept all the resistors,caps, etc and the now empty PCB's. I wanted to build (probably not the best idea for my first complete circuit design) a box that put out 36, 24, 16 and 12 volts. I had several KA431L IC's and a few 3010KM IC's. I had a transformer that tapped out at 14V, 10.3V and 3.6V and so i used the 3.6v to a ka431L to create a steady 2.5V reference voltage to run the other ka431l and the 3010km. The 2nd ka431l had the 14V across its kathode and was there to give me 36v and 24v (from a switch) and the 10.3 went to the 3010KM.
- I can't seem to get more than 6.6Vs from the 2nd ka431l and the 3010km didn't work at all in this circuit. I built each of these circuits before using a prototype board and in that setting they all worked. I just can't figure what I did here (I'll include a picture)
- Is this even an acceptable Voltage Regulator circuit? Will I be able to run my DC circuits from this? I wonder if it safe, efficient, could have been done a better way, etc.
- I couldn't work out which ground each IC was expecting. ie. i send 14V DC over the 2nd KA431L kathode but I am powering it from the 1st KA431L into the Vref. At the anode, should it be the ground from the 14VDC or from the 1st KA431L?
Legend: BR - Bridge SW - Switch JP - Jumper to a second board HV1 - connections to the 3010km. each pin corresponds. TP - Test Point. I have pins that i can attach my multimeter to at various places in the board SB - The second board. it's shown on the schematic below
All the "c" "r" and other circuit symbology shown on the schematic are only references to where exactly on the up-used PCB i am connecting to or from. These references can be ignored.
I've broken the board into 3 Ground sections which I refer to as PCB Ground. For each IC on the board, there is a corresponding ground area unconnected from other grounds.
