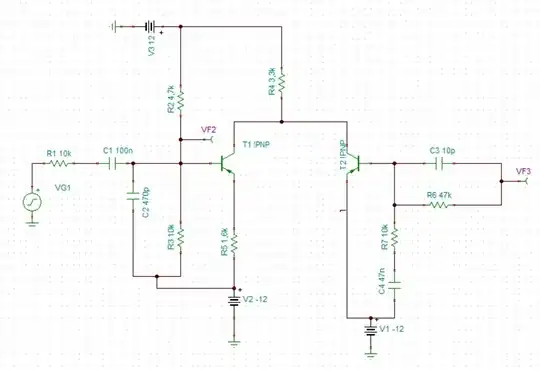
I have a homework question but no idea what this circuit does and how to make calculations. In the simulation input and output voltages are same why?
Thanks for any help
I have a homework question but no idea what this circuit does and how to make calculations. In the simulation input and output voltages are same why?
Thanks for any help