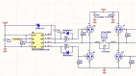
The circuit is for driving a 180VDC motor, it is built to taking in the High Bus voltage from 169VDC to 340VDC. it works with no problem up to 310VDC. However, at 340VDC, the High and Low side FETs (depends on which side I energize first) will shoot through and short the whole circuit. I have calculated every component value to work with the MOSFETs rating and so I am lost at figuring out where is the problem to fix the circuit.
I use this FET and this gate driver
Here is the waveform I captured at the HO, LO and the PWM input of the gate driver.
As you can see, the PWM switch off, then a short delay layer, the HO tried to switch off but for some reason, it cannot sink it to ground and stay floating for eternity later. With this characteristic, I thought it would not work at all but it is working fine up to 310VDC.
If you have an experiment with such a case, can you please give me some guidance.
Thank you for your time


