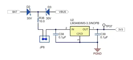
The following LDO is supplied from 2 input sources. BAT, which is a battery from 2.5-4.2V and VBUS, which is a power adapter voltage of 12V. My understanding is that a diode has a forward voltage drop of about 0.7V. So what is the LDO input voltage if both sources are connected?
Edit: In the reference question that is linked below it is not explained how the power is shared between both sources.
