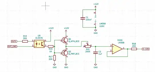
I'm trying to convert a 5V PWM signal to 0-10V through an optocoupler to drive a VFD. The output "0-10V" should be 0V when PWM duty cycle is 0%, and 10V when 100% (linearly !). Here is what I've come up with:
So, when OUT1 is high (5V):
- 10mA should pass through U9 and saturate the photo-transistor
- Q1 and Q2 bases are now 12V, so Q1 is opened, and Q2 closed
- C2 charges through Q1 and RV1, voltage rises
When OUT1 is low (0V):
- U9 transistor is closed
- R17 pull Q1 and Q2 base to 0V, so Q1 is closed and Q2 opened
- C2 discharge through RV1 and Q2, voltage fall
RV1 can be tuned to increase or decrease smoothing (depending on PWM frequency).
Will it works ? I would like to know if I'm heading in the right direction before ordering the parts !


