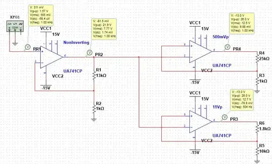
so I have to design a circuit which lights up 2 LEDs depending on the output voltage of the Non-Inverting Amplifier. I haven't connected the LEDs in the circuit below because it's not part of the problem I'm facing. The Reference voltages are 0.5Vp and 11Vp as shown in the image, I already designed them using comparator circuits with the voltage divider method.
When I first designed them I didn't use Hysteresis, instead I connected the feedback loop to VCC but that generated noise so I used Hysteresis instead. However, now I'm not sure how the output voltage of 26Vpp on the comparators is calculated. I've tried calculating but I can never get the right answer.
Can anybody help to show how the output voltage of 26Vpp is calculated?
