I've been working on a project for some time right now, I'm trying to make a modular sensor system with atmega's and nrf24 nodes. I've made a custom pcb but it isn't working. I've tried a lot of things. Could somebody take a look please?
Thanks in advance, Stefan Nienhuis
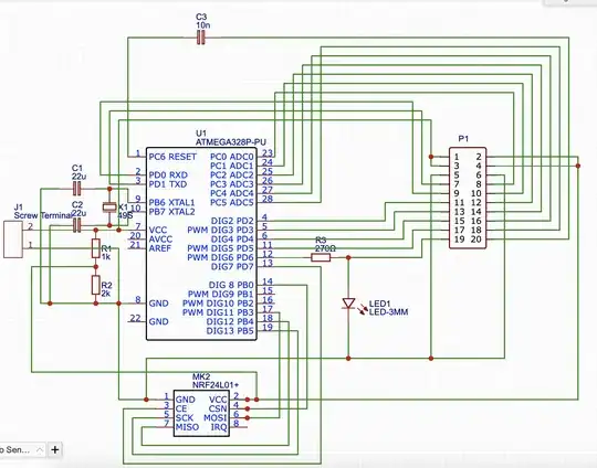
I have done some edits to my original schematics. How does this look?


it isn't workingis not helpful – jsotola Sep 27 '19 at 13:47