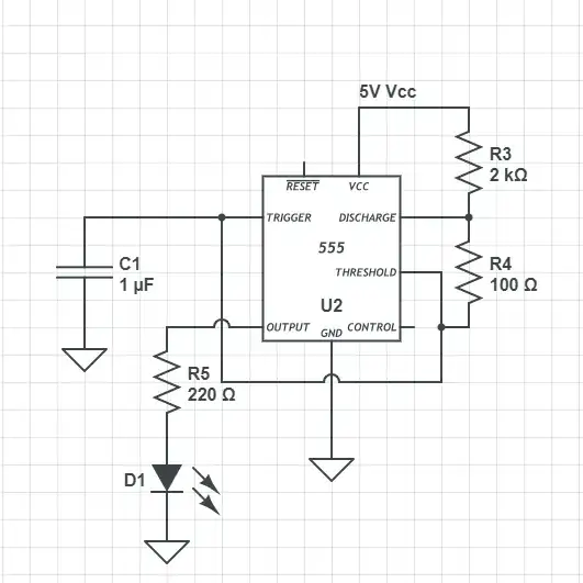
I'm a complete beginner to electronics, but I'm trying to follow Ben Eaters video series "Building an 8-bit computer". I tried to do the first part of an astable 555 timer, but the LED does not oscillate and on top of that the timer draws A LOT of current and heats up pretty fast. Does anyone have an idea what I did wrong and how?
I'm using NE555P, 1uF capacitor, 5V from a rigged phone charger.
