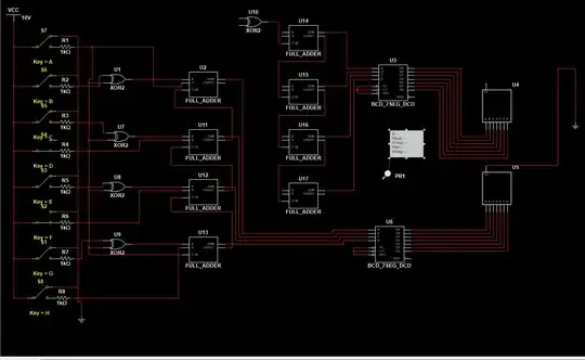
I am hoping I am doing something dumb here. I know there are other posts about this but everything I have found leads me to believe my circuit should be working. Yes this is for homework. No, I am not looking for "here's the file so you can cheat. I feel either I my BCD converter is not working properly or I have my switches set up incorrectly.
Construct a 4 bit 2’s complement adder circuit using discrete components (and, or, xor etc)
Display the result on 2 seven segment displays, one for sign and one for number
If the number if positive, use BCD to seven segment to display output
If the number is negative, invert every signal, use another 4 bit adder and add a one, then use a BCD to seven segment to display output
Describe operation of the circuit. Capture output of seven segment for max, min and in between values.
I have attached my schematic and truth table. I will also post my circuit in the comments. Any nudge would be greatly appreciated. 