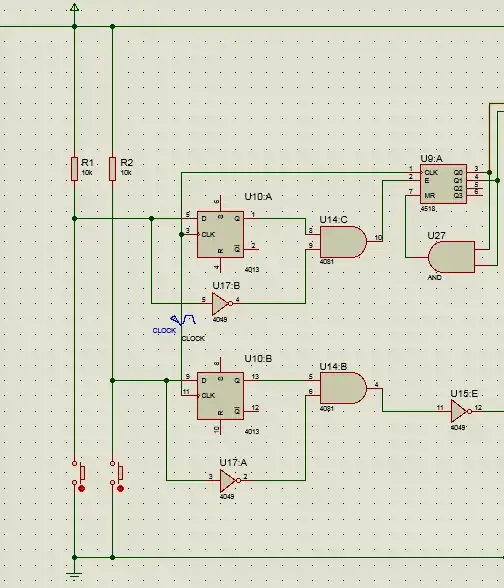
Suppose i have a scheme that includes integrated circuit with enable input and i want to use mechanical switch in order to activate enable input. For example:
So i've heard that, whenever we are using mechanical button to enable some circuit, we need to avoid direct connection to integrated circuit, instead it is recommended that we use something like this (D flip flop, AND gate and NOT gate) in this configuration because, by directly connecting mechanical button to a IC we can cause a circuit to behave unexpectedly due to mechanics of a button. It could cause a low state to be detected like a high state due to noise or something. Now, has anyone here encountered that kind of problem, is it really necessary to add all of these elements to prevent errors, how this configuration decreases the probability of wrong detection? Any help appreciated!
EDIT: This question is not about if i should debounce this circuit or not, since i know i should, question is, is this scheme representing good debouncing circuit and how?
