I'm trying to convert a linear voltage to a 21kHz PWM signal using passive and active components.
Do you have any idea how I can achieve this ?
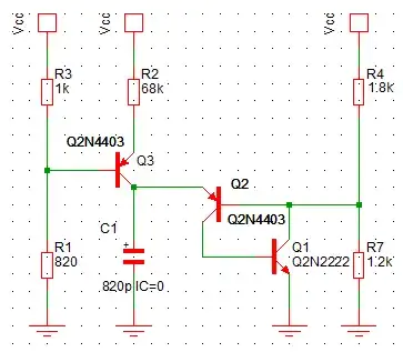
I tought about comparing my linear voltage to a sawtooth signal at 21kHz with this scheme:
but making this signal with passive components is really hard and not accurate.
I can use any comparator, amplifier etc..

