7

I have three separate lighting controllers which all have a programmed sequence of slowly dimming lights up and down. These are wired in parallel as I want to be able to turn these on and off with a single switch at the wall (for aesthetic and ease of use reasons).

When switched on at the wall, I want to introduce a delay in when each lighting controller receives current. So the circuit is switched on, and the first lighting controller receives current immediately. After approximately a 1 second delay, the second lighting controller receives current. Then, after a further 1 second approximate delay, the third lighting controller receives current. This will produce an effect where the lights are no longer operating in sync with each other. To be clear, this delay would be a one-time thing each time the circuit is switched on at the wall - it does not need to continue to happen during operation.

The delay does not need to be especially precise or especially repeatable.

I'm new to learning EE, and I'm wondering if there's some off the shelf component or product that will fulfill this function? Ideally I am looking for something which is small in size.

I am working with an experienced electrician to build this device but I would like to design it myself as a learning experience. Please let me know if I need to provide any further information.

Anameranac
  • 71
  • 3
  • 3
    Look into time delay relays. They are not cheap but simplify problems with power sequencing. –  Jun 14 '19 at 03:27
  • How advanced are these lighting controllers? Perhaps they have the feature already built in? – user253751 Jun 14 '19 at 03:32
  • They're very simple controllers so unfortunately do not have this function. All the electronics are epoxied and they output high voltage so the delay has to be introduced on the input side of the controller. – Anameranac Jun 14 '19 at 03:37
  • 2
    Simplest is a delay relay, but that is also the most expensive. Cheapest would probably be a little DC circuit that drives a relay. – hekete Jun 14 '19 at 03:39
  • With a time delay relay there is nothing to really design, you just wire it up. So if you really want to do it your self, you would need to do something else. – hekete Jun 14 '19 at 03:49
  • 3
  • Link above gives ideas of using a uP or a RC with mosfet. – Huisman Jun 14 '19 at 07:38
  • I'd suggest you buy an already functioning unit. You could start by looking for a timer unit called FRM01 on your favorite Chinese supplier site. Function 01 on these does what you want. Look here for a reasonable English description: https://www.thingiverse.com/thing:703067 If you are new to electronics, building 230V AC connected devices is a danger. If you don't understand the operation of the components (FET, transistors etc) then your chance of success is much less. – Jack Creasey Jun 14 '19 at 13:23
  • Next to my RC with low leakage solution or uP, you can also good apply the good ol' NE555. – Huisman Jun 14 '19 at 20:07
  • Thanks for the suggestions towards a time delay relay. This is definitely going to be the simplest solution, particularly as with an AC-AC relay I won't have to have a separate DC circuit in the system. In the interest of simplicity it's definitely the way to go for a real-world application. I'll continue to tinker with the suggested designs as a learning experience. – Anameranac Jun 24 '19 at 00:32

2 Answers2

4

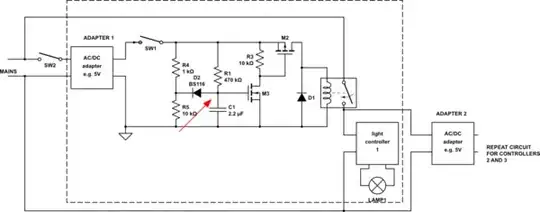
schematic

simulate this circuit – Schematic created using CircuitLab

In schematic above, you can choose to employ switch 2 (you can use a wall mains switch) or switch 1.
The values of R1 and C1 are indicative, C1 is charged to 3V in about 1 second with these values, which should be around the threshold voltage of NMOS M3. You should base the exact values on the threshold value of M3.
When M3 is triggered, it turns on M2, which turns on the relay. The relay turns on light controller 1 and the second 5V adapter.
The same circuit should be connected to this second adapter, so it turns on light controller 2 and adapter 3 after 1 second delay. And same circuit to adapater 3, which turns on light controller 3.

Most important of using a timer based on a R and C is that the capacitor is not being sourced or drained by something else rather than by the intended components (at the node indicated by the red arrow).
Also still in this schematic there is a leakage current, which draws away charging current: the gate source leakage current of M3. Although it is probably in the order of nA to uA, it may matter as the charging current is in the 0..10uA range. (With the edit, D2 also has leakage, but is the order of nA).

EDIT If the discharging of C1 would be an issue, you could add a low leakage diode D2, which discharges C1 through R5 when the 5V adapter is turned off as shown in the circuit above.

Huisman
  • 10,694
  • 2
  • 20
  • 40
  • When you first turn on the circuit, YES, you get a delay defined approximately by M3 VGS(th) ...but C1 continues to charge up to 5V. After your ON delay, when you open SW1 the discharge path for C1 is very much longer than it appears, perhaps as much as 10x. Far from ideal. The problem with simple solutions such as this is that they don't operate very well. – Jack Creasey Jun 14 '19 at 12:27
  • 1
    They specifically said they only care about having a ~1 sec delay between controllers. I don't think the discharge time on C1 really matters. Also, shouldn't M2 be P-MOS? – hekete Jun 14 '19 at 12:50
  • @hekete Thanks, M2 was intended to be PMOS. Ill change it – Huisman Jun 14 '19 at 12:52
  • @JackCreasey You right l, this circuit need the disclaimer it may take several seconds to discharge. I'm change it with a small adaptation so it will not be an issue any more. – Huisman Jun 14 '19 at 13:00
  • A small comment, you can make R4 = 0 Ohms ...ie it is not needed. R5 connected directly across the supply provides a fast decay for C1. And I upvoted your solution. – Jack Creasey Jun 14 '19 at 19:12
  • Thanks Huisman, this is very helpful, I really appreciate it! – Anameranac Jun 24 '19 at 00:29
4

You may be able to achieve what you want with something as simple as this:

schematic

simulate this circuit – Schematic created using CircuitLab

The DC supply is powered from the mains and its output voltage is the same as the rated voltage of the relay coil.

R should be about 0.1 - 0.2 times the resistance of the relay coil. If you reduce R, you'll need to increase C and vice versa. You may need to play around with the value of C to get the desired delay. The easiest way to do that might be to make C from multiple lower-value capacitors in parallel.

For example, Hongfa HF105F-4/024D1HSTF has a 24 V DC coil, mains rated contacts and push-on connections that should be suitable for mains wiring - obviously it's your responsibility to make sure your installation is safe and meets your local regulations. The max pick-up voltage is given in the datasheet as 18.0 V and the min drop-out voltage as 2.4 V, so in practice the pick-up voltage will be in between those values but is unlikely to be at the low end of that range. The coil resistance is 660 ohms. If we stick to the component values in the example circuit and simulate that, the voltage on C looks like:

capacitor charging simulation plot

So in the worst case (pick-up at 2.4 V) the delay using this relay might only be 100 ms or so, but much more likely in the range 300 ms - 1 s. If it's too short, increase R a bit (but not so much that the relay fails to pick up reliably) or increase C. You can do this experimentation using only the DC supply, using an ohmmeter or a 24 V bulb to check when the relay operates.

The DC supply must be capable of delivering the current that would be drawn if you connected R directly across it. R doesn't need to be rated for the full power that it would receive if you did that though, because that current is only going to flow for a second, reducing to the steady-state relay coil current; a 0.5 W or 1 W part should do fine. Obviously C needs to have a voltage rating comfortably bigger than the supply voltage.

As well as a delay in switching on, there'll be a delay before the relay switches off when you remove mains power as C discharges through the relay coil. Presumably that's not a problem though, as you've already removed power from the light that's switched by the relay.

To provide a second relay that switches with a delay after the first one, you could replicate the whole circuit and power the second DC supply from the mains switched by the first relay, but it's probably easier to use one supply and a larger R and/or C for the second relay to make the delay longer.

I've thought of one possible objection to the circuit above, which is that the slowly-rising coil voltage will bring the relay contacts together slowly and that could cause arcing, damaging the contacts and possibly leading to incorrect operation of the lighting load and/or radio interference. Here's a solution - use one pair of contacts to latch the relay on, and a second pair to drive a second relay that operates the actual load:

schematic

simulate this circuit

Now you could use a 12 V supply, a lower voltage rating for C making it cheaper, a relay with a larger coil resistance for RLY1, and choose any suitable 12 V relay for RLY2 (example)

nekomatic
  • 1,488
  • 11
  • 15
  • That's what I thought, but when I posted this I was horribly shot down. I'm still not convinced it wouldn't work, but I can't be bothered finding what values (if any) would do it. – hekete Jun 14 '19 at 12:50
  • I'm quite sure it would work. What was the objection? – nekomatic Jun 14 '19 at 12:53
  • I deleted my post due to negative feed back, but essentially several people said that you wouldn't be able to get a 1 second delay using RC because the values wouldn't work out. shrug – hekete Jun 14 '19 at 13:02
  • All you've given is an idea (that might or might not work), it is NOT a solution to the Ops question. Try and do the math to work out a reasonable set of values (Vin, R and C) depending on the pull in voltage of a given relay. – Jack Creasey Jun 14 '19 at 13:07
  • 1
    @JackCreasey the OP specifically said they wanted to design it themselves. Giving them an idea from which they could try and work out their own values seems in line with answering the question? Maybe the idea can't work, but it's a reasonable starting place. – hekete Jun 14 '19 at 13:14
  • IMO for a new to Electronics DIY'er it is not a good place to start. They are dealing with 230VAC, DC power supplies and components on a board, a potentially deadly combination. – Jack Creasey Jun 14 '19 at 13:17
  • 1
    While I agree(ish). The circuit is entirely possible to construct and test without ever connecting it to mains power. Until it is installed in location, which was stated to be done in concert with an electrician. So it's not that bad. – hekete Jun 14 '19 at 13:24
  • 1
    @JackCreasey I've added data with an example relay and time delay calculations. The relay has tab connections so does not require mains on a circuit board. I don't see in the site help that an answer must be a complete solution - it in fact says Any answer that gets the asker going in the right direction is helpful. – nekomatic Jun 14 '19 at 16:04
  • 10,000uf and 100 Ohms resistor, really practical. With so many unknows such as the cap being +/-20% and the pull in voltage of the relay I don't consider this as something you could design with any hope of repeatability or accuracy. – Jack Creasey Jun 14 '19 at 19:07
  • 1
    Thanks Nekomatic, this is very helpful as a starting point. I greatly appreciate your time. – Anameranac Jun 24 '19 at 00:29