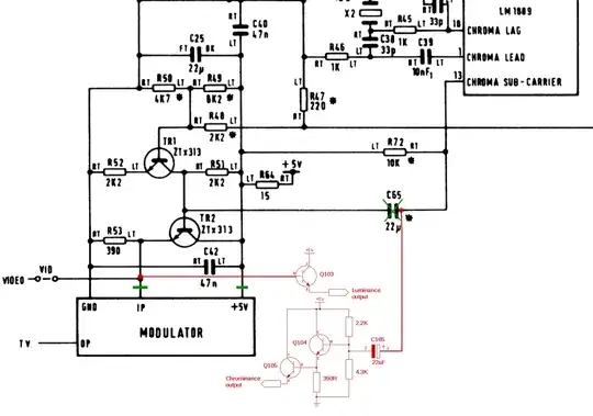
I'd need some advice on a circuit, which generates analog video (s-video) from composite and Chroma (a mod inside an old Sinclair Spectrum computer). I haven't designed the circuit myself, but I managed to build one :) The circuit is working, but for some reason the chroma level is apparently too low. I'm a real newbie regarding electronics, so I hope I'm asking something that is actually viable regarding this circuit design.
Would it be possible to raise the chroma output level (easily?) by changing some of the components of the circuit above? The transistors are all BC547B:s. The input level for the chroma part of the circuit measured with a cheap (rms) multimeter without load is ~4v measured directly from the ic (LM1889) that generates the chroma subcarrier (sorry, but that's all managed to measure..). The monitor has 75Ohm termination for the video signal.
All help highly appreciated :)

Commodore 64 works via the switch, but Sinclair doesn't :/ (same cable, same input). I made some tests based on the earlier tips:
Would this give any more pointers to you guys? :)
– user161284 Mar 16 '19 at 11:29