I'm looking to build a supervisory circuit which monitors a single voltage rail. When the monitored rail goes from HIGH to LOW, the supervisory IC asserts an interrupt signal to the system MCU to allow it to power down. The MCU can then assert a kill command to the supervisory IC, which turns off the enable output.
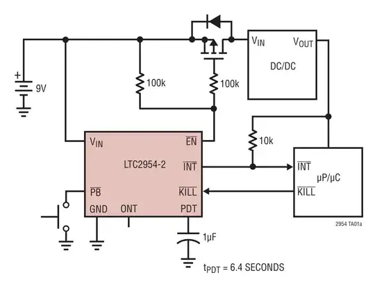
Unfortunately the only suitable ICs I have come across thus far have been for pushbutton input, which isn't suitable for my use case, as the monitored input is a static voltage rather than a momentary pulse. The following schematic for the LTC2954 offers the exact functionality I'm after, if the pushbutton input (PB) were replaced with a static voltage monitor input. Note the adjustable power down timer (PDT) which can be used as a back up in case the MCU never asserts the kill command.
Can anyone recommend a suitable IC or family of ICs? There's any number of similar pushbutton ICs, as well as a range of watchdog timer and reset-based voltage monitoring ICs, but I'm struggling to find an IC which provides the described functionality for non-pushbutton input.
EDIT: How about using a schmitt trigger XOR circuit to simulate a pushbutton press when the state of the monitored rail changes (taken from this post):
If my understanding is correct, I could then utilise a standard pushbutton controller IC with a non-pushbutton input?



