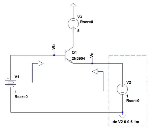
I'm trying to plot a single NPN transistors's own input and output resistances in common emitter configuration looking into the base from input and emitter. I showed below with arrows that the plot I'm trying to achieve is how the input impedance and output impedance varies with Vbe:
So the collector voltage V3 is fixed at 5V. The input voltage V1 = Vb is fixed at 1V. And what actually varied in DC sweep is the emitter voltage Ve. So this causes the Vbe to vary between 300mV to 900mV as follows:
To see the dynamic input resistance the green plot is D(V(Vb))/D(I(V1)); and for the output resistance(seen as shown in the right arrow) it is D(V(Ve))/D(I(V2)).
Is this way of plotting correct? The green plot is almost zero regardless of Vbe. Is that expected?
And here below is if I don't use derivatives:
I'm confused which plots really represents the input output resistances.






