I found that circuit for a power amplifier. Does it work? I want to build one for myself.
-
It will be better if you find yourself a different schematic. – G36 Jan 13 '19 at 17:25
-
1Try to understand it, piece by piece, then build it. – lucenzo97 Jan 13 '19 at 18:12
-
1Markus, it's interesting to see how differently knowledgeable engineers can see this circuit. But it's not operational and Dave pinpointed the "typo" of where the base of Tt_1 is tied to Vcc. That alone means the whole thing is questionable. So there's no need to build it. Keno mentioned the idea of trying to understand it piece by piece. That's a good idea. But you have to recognize the "pieces" and you may need some help with that -- or else it all just looks like a mystery. – jonk Jan 15 '19 at 02:49
3 Answers
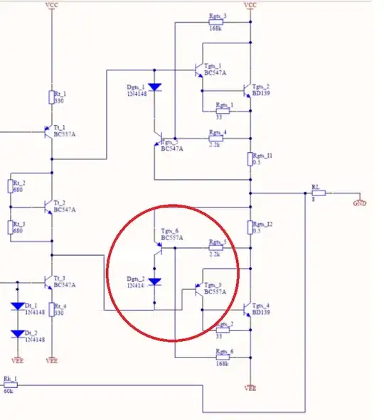
No, there's an error in the connections to Dgts_2 (notice the extra dots on its terminals). The collector of Tt_3 should connect directly to the base of Tgts_3 — in other words, the bottom half should look like a mirror image of the top half.
It looks like the kind of error you get when editing a schematic, and you move something so that it overlaps an existing wire, creating unwanted connections.
There's also another problem: The base of Tt_1 (where did these ridiculous reference designators come from, anyway?) is connected directly to VCC, and the base of Tt_3 is connected indirectly to ground. There's no way for the input signal to reach the output stage.
My guess would be that the base of Tt_1 should be connected directly to the collector of Td_2 — i.e., at the other end of Rd_c.
With those issues addressed, it looks like the topology for a perfectly standard amplifier with output current limiting. However, I have not gone through and evaluated the component choices, operating point, etc.
- 172,781
- 17
- 234
- 402
-
Programmers normally use an underscore, few others do. My guess is that it was drawn up by someone who thought they knew electronics. The idle current regulator has no trim pot to fine tune it, also a bad mistake. – Jan 13 '19 at 17:20
-
The top and bottom power drivers should NOT look the same, the top is a Darlington pair, the bottom is not …..BC547 vs BC557. You are correct that Tt_3 collector should go to the Tgts_3 base, but you also need to flip vertically Dgts_3 to allow Tgts_6 to current limit Tgts_3 – Jack Creasey Jan 13 '19 at 17:31
-
@Sparky256 The circuit is fairly conventional (apart from the schematic error) for a Class AB amplifier. This is NOT a Class B amplifier (where you do need to trim the output currents). – Jack Creasey Jan 13 '19 at 17:34
-
@JackCreasey: The symmetry I was referring to related to the connections between the stages, nothing more. And Dgts_2 (I assume that's what you meant) is already in the correct orientation. – Dave Tweed Jan 13 '19 at 17:35
-
@DaveTweed …..No, The Cathode of Dgts_2 should be connected to the Collector of Tgts_6, the Cathode to Tgts_3 base. When Tgts_6 turns on it shorts the base drive to Tgts_3. The base of Tgts_3 goes to the collector of Tt_3. If you don't turn Dgts_2 around it cannot divert current from Tgts_3. – Jack Creasey Jan 13 '19 at 17:44
-
@JackCreasey: No, Tgts_3 and Tgts_6 are both PNP. The current is flowing in the opposite direction from what you're thinking. If you turn the diode around, it simply will not work. – Dave Tweed Jan 13 '19 at 17:48
-
@DaveTweed NO ..one is PNP and one is NPN. Its a classic output stage where you use both NPN output power devices. – Jack Creasey Jan 13 '19 at 17:59
-
Tt_3 is acting as a constant current source. Its base is clamped 2 diode drops above Vee. – AnalogKid Jan 13 '19 at 18:25
-
1@JackCreasey: Are we looking at the same diagram? It sounds like you might be talking about Tgts_5 in the upper half of the output stage. – Dave Tweed Jan 13 '19 at 19:21
-
The schematic is a Class AB amplifier.
The error in the output stage should be fixed as shown below:

- 21,729
- 2
- 15
- 29
This won't be a direct answer, per se, about understanding the circuit you posted up. It won't work, as shown. So the effort would be excessive. But I can use the schematic as a segue into learning some of the pieces that go into a basic hobbyist-level amplifier design. (A professional-level design involves way too much to attempt here, there are good books that serve that purpose anyway, and you need to start somewhere simpler, too.)
A typical audio amplifier of this kind breaks down into these boxes:

simulate this circuit – Schematic created using CircuitLab
The diff-amp shown includes a differential amplifier (often a so-called long-tailed pair) and some biasing and an NFB network (not shown.) When the input, compared with the output (the IN and NFB pins), is the same then the current in \$I_1\$ is split in half between \$C_1\$ and \$C_2\$ pins. But if the input is different from the output, then the current isn't split equally anymore but is instead shifted more to one side or the other to reflect that difference.
The mirror requires that both \$I_A\$ and \$I_B\$ have identical currents and it makes adjustments to ensure this. So even if the differential amplifier tries to shift the balance of how its currents occur at \$C_1\$ and \$C_2\$, the mirror won't permit that shift. This creates a problem: if the diff-amp tries to change the split (which it will do) and if the mirror prevents it, then what occurs? Well, the difference is "squirted out" towards the ctrl input of the VAS, as shown. This current provides the VAS with a needed signal it uses to adjust its own voltage drop in response. And this results in a voltage sent to the upper quadrant driver (shown.)
The VBE multiplier is just a "fixed voltage drop" device. It's output (out) is a fixed voltage drop below its (+) pin. (\$I_2\$ provides the current needed to make the VBE multiplier function, as well as the current needed to supply the upper and lower quadrant output driver sections.) The output of the VBE multiplier then provides a fixed voltage difference between the two quadrant drivers so that they can operate in class-AB and avoid much of the crossover distortion that might otherwise occur.
Half the time the upper quadrant is sourcing current into the speaker and half the time the lower quadrant is sinking current out of the speaker. Together, they operate as a push-pull output driver section (which takes both the upper and lower quadrants in order to perform that "push-pull" function.)
That's about it. But there are "details." For example, your circuit's upper and lower quadrants show some odd (by this, I mean "questionable") added circuitry to limit the driver currents in the case of a short-circuit by the speaker. Some kind of attention to that detail is usually a good thing, though there are lots of ways of providing it. Also, your circuit doesn't show a mirror component. Instead, it uses a simple resistor (wired up incorrectly, but that's another discussion) to convert the varying currents at \$C_1\$ and \$C_2\$ into a voltage that drives the rest of the circuit. It also uses a BJT and some resistors and diodes in order to make \$I_1\$ and \$I_2\$; and as you'd expect there are lots of ways of doing that. The way they've chosen is "workable" but could be improved easily, if needed. The VBE multiplier is Tt_2 and the pair of resistors next to it.
But although there are some differences (and incorrectly drawn) in your circuit, the basic idea I described above is a reasonable approximation about how it works. One more minor detail is how the NFB works. The output is sampled and fed back to the diff-amp, which makes the comparison so that the output signal is a copy of the input signal (with amplification.) And in general, the NFB input will be slightly offset such that the diff-amp has a slight imbalance in the \$C_1\$ and \$C_2\$ currents so that the VAS has some current drive that isn't exactly zero. Some computations are required to make all these details work correctly. And there's also a need for some adjustment in gain vs frequency so that the amplifier doesn't provide high gain at high frequencies (above hearing) to avoid turning the amplifier into an oscillator as the output phase shifts relative to the input source.
The main point here is that you need to learn something about the individual sections before you build something like this because you will need to test each of them as you build your amplifier to make sure that the pieces work as they should and so that you can "debug" the circuit, if they don't seem to do so. Understanding each section as individual pieces is important to that process. So you should start with one piece and make sure you are comfortable with it before moving on to another piece. You can do that by asking questions here about one bit at a time until you feel you follow it well. Then move on and ask more questions about the next piece.
The same thing would be true if you were working on a transceiver or any other system. Break it down into smaller modules until any further division is just individual parts. Even chemistry is understood and learned, similarly. You break a complex molecule into parts, which are easier to understand individually. And then you can better understand the whole, after you gather up enough about (for example) the differences between a hydroxyl, carbonyl, and an aldehyde. Study the smaller bits and work up from there.
After all of the above, if you want to look at an example similar to yours but different, too, then have a look at this detailed amplifier block diagram.
- 77,876
- 6
- 77
- 188
