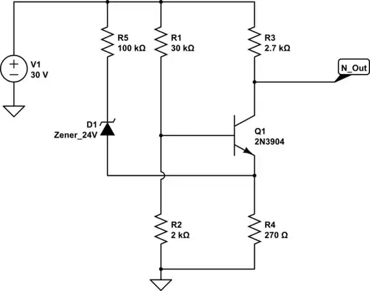
Very much along the lines of Class A single transistor amplifier with 2N3904, but with a current signal input. My circuit is a Zener noise source using the simplest of components. Traditional class A design starts with locating the Q point based on a voltage signal. I'm not sure how to proceed due to the R1/R3 relationship affecting the Zener current which should target 60uA DC. Is this architecture even possible?
My parameters are as follows. The Zener current is empirically determined for maximum noise using the ones I have.
Target gain = 10x.
Vcc = 30V.
Noisiest Zener current and Ib = 60uA DC with 10uA avalanche signal.
Bandwidth 100kHz.
I can foresee a design situation where R1 = 0 and becomes redundant. I have considered a FET based design, but was curious about a BJT design and due the fact that Horowitz & Hill do not recommend them (§ 3.08, 2nd Ed.)

