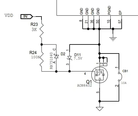
Considering this circuit : (The complete schematic can be found following this link - page 23)
It is connected on the return path of an IC to provide reverse-voltage protection.
I understand that D11 zener diode set Vgs to 7.5V when Vdd is positive (24VDC) so Q1 nMOSFET is ON and when Vdd becomes negative with respect to the supply ground, Q1 is turned OFF and disconnect the return path.
But what is the D2 Schottky diode for ?

 
    