So on my 3D printer from Prusa they use 5V fans and monitor the fans by the tacho signal.
I want to replace the hotend with a water cooled version and still want to have the safety feature to turn off the hotend heater when the fan is not running. Well, in my case the water pump.
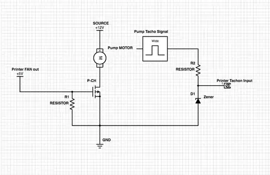
The water pump is a 3pin water pump as used for PC water cooling running on 12V.
So 2 problems I have to solve, one is the difference in power for the fan voltage and the 2nd is the difference in voltage for the tacho signal.
The idea I have is to use a DC-DC step down module to convert the printer main power 24V to 12V. Then use a MosFET to use the 5V power output from the printer to switch the 12V with the MosFET.
For the tacho signal I was thinking of a simple resistor with Zener diode to convert the 12V signal to a 5V (5.1V to be exact) signal for the printer input.
Has anybody a better idea?
Maybe with diagram and recommendations for the parts?
