In order to repair a programmable timer plug, I'm doing some "reverse engineering" on it, it's not for the cost (about $5) but more for learning and recycle thought.
I draw the scheme but can't figure out how it is working. With only some resistances and diodes, the 230VAC powered circuit is able to recharge a 1.2VDC small NiMH battery (Dead due to long time unused, replaced by a AA one on the photo), and drive a 48VDC relay.

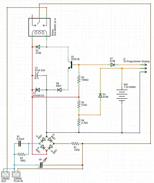
What I guess :
- The varistor VR prevent over-voltage (thunder or electricity company) by making a short circuit witch will making the breaker cut the power.
- The X2 capacitor is for parasites (And/Or a filter with R2?)
- The diodes bridge generate the redressed voltage (230 x √2 => 325V)
- The capacitor C2 delete or reduce the ripple
- The transistor Q1 provide the relay command (send by the display part)
- The D2 diode is for fly-back protection (when relay release)
What I'm asking:
- How are the 48VDC and >1.2VDC voltage generated? Maybe the Zener diode is the key for one of them? But I'm really unfamiliar with this.
- How is the transistor Q1 activated with D7 diode in other direction?
- I don't see a real separation between voltages isn't it a safety problem?
For information the programmer still works as before except there are no more "clic" (relay activation) when the programmed hour comes (and of course no power on output) The Q1 base pin voltage change when the programmed hour comes so I guess the display part is OK and didn't opened it.
Thanks for having read (sorry for my poor English level)
[EDIT 27/10/2019]
Before going further with an other equipment repairing, I'm giving a new try to understand and repair this programmable timer plug, first thank you for having helping me till now :)
I do some more analyses and draw the scheme (with fritzing):
Where I am with your help :
- The VR varistor prevent over-voltage (thunder or electricity company) by making a short circuit witch will making the breaker cut the power.
- The X2 safety capacitor is providing a "capacitive dropper" or "capacitive power supply". The impedance = 1/(2 x Pi x f x C) = 1/(2 x Pi x 50 x 0.33 x 10^-6) = 9.6 Kohm. So the current provided should be Vin/Z = 230/9600 = 24mA
- The R2 resistor is a bleeding resistor to discharge X2 when the equipment is unplugged.
- The 4 diodes disposed as a bridge are redressing the voltage
- The R1 resistor (or "R" on previous drawing) is an additional safety to minimize the maximum current draw.
- The Z1 Zener diode limit the voltage to 47VDC when the relay is off.
- The C2 capacitor delete or reduce the ripple of this 47VDC voltage.
- The Q1 NPN transistor provide the relay command (send by the display part)
- The D2 diode is for fly-back protection (when relay release)
- The R3 and R4 resistor are providing a voltage divider to charge the battery and supply the display part. The voltage = (V x R4 / (R3 + R4))-D1Vdrop = (47 x 2700 / (51000+2700))-1 = 1.36V
- The D1 diode prevent the battery discharging by supplying the relay when the power is unplugged.
- The BAT battery provide power to the display part when power is unplugged to maintain the RTC on.
What I do to try to find the problem :
- I de-soldered the X2 to check it's value, it seems to be still good (about 321nf)
- I tried to check the voltage on Z1 zener diode, but my multi-meter couldn't find a constant value (I don't have an oscilloscope)
New questions :
- X2 capacitor set the maximum current, the voltage is set by the Z1 zener diode, the 4 diodes bridge are redressing ? Is this right and how does this all works together?
- Or is the Zener diode just a security to protect the voltage rising in some failure case? If yes, how is set the voltage?
- Should the maximum current be (Vin-VZ1)/Z = (230-47)/9600 = 19mA instead of 24mA founded previously?
- @Sephro Pefhany say "Probably the relay limits the voltage when it is on." How the relay is limiting the voltage?
- What is the aim of the D8 diode? Protecting the Q1 transistor?
- What is the aim of the D7 diode?
- What should I verify next to try to find why the relay isn't clicking anymore? I was planing to check the C2 capacitor although it seems physically OK.
- What measurement could I do to go further?
Again thanks for having read :) (sorry for my poor English level)


