1

I'm trying to create a circuit powered by two alternative power sources. The first one is a Li-Po battery charged by a solar panel and the second one - standard 3v battery, ie. CR2032.

The circuit contains a uC typically powered by the CR2032. Every 10 minutes if the voltage of solar battery is enough, the uC should switch to it, do some work and switch back to the CR2032.

I trying to figure out if the solution from the post below will work. https://electronics.stackexchange.com/a/271500

If the solar battery takes place of the USB source, would the circuit be powered only from this source?

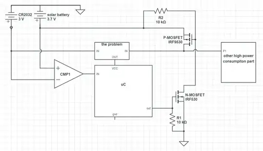
The working sketch below. Please forgive me some gaps - gnd's, resistor near mosfet, additional 3v voltage regulator, etc.

enter image description here edit:

I think LTC4412 is the thing I need. The circuit and the description below is from the datasheet.

I can even remove the comparator and read the stat pin.

The STAT pin is used to turn on the MOSFET once the SENSE pin voltage exceeds the battery voltage by 20mV. When the wall adapter input (solar battery in my circuit) is applied, the drain-source diode of the auxiliary MOSFET will turn on first to pull up the SENSE pin and turn off the primary MOSFET followed by turning on of the auxiliary MOSFET.

enter image description here

  • Could you define "simiral"? EDIT: wait, you probably meant "similar". Might want to change that. – Hearth Oct 06 '18 at 16:47
  • I'm trying to understand what you're doing here, but it seems like neither of your batteries is actually connected? Please, clean up the schematic some so that we can better help you. – Hearth Oct 06 '18 at 16:49
  • Done, sorry for a stupid mistake. – T.Dabrowski Oct 06 '18 at 17:41
  • What is the block labelled "the problem" supposed to be? I'm still having difficulty following the schematic and what you're trying to do with it. Maybe that's just me, though. – Hearth Oct 06 '18 at 18:02
  • The "problem" part is a circuit that will always prefer solar power when it's active and passing it to the uC. I'm having problem designing it. – T.Dabrowski Oct 06 '18 at 18:04

0 Answers0