This is a follow-up to Is this line detector safe?
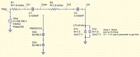
I'm re-designing the front-end based on some great feedback from the community. I've decided to move to the following topology:
- The phase of the source is set to 90º to model the worst case where a user closes a switch at the top of the line curve; in this case the caps would not yet be charged and R1 + R2 would have to absorb all surge energy
- The surge current would be \$168.6 \text{V} / 1.6 \text{k} \Omega / 2 \approx ~ 53 \text{mA} \ll 150 \text{mA}\$, so the opto would be fine
- During surge, the TVS would still not conduct, because \$(168.6\text{V}/2)+1.1\text{V}=85.4\text{V}\$, which is smaller than Vbrmin=86.5V
- During surge, each resistor would see a peak power of ~4.5W. If I use the CF14JT1K60, based on its pulse derating curve, it would support 4W for ~0.1s, or 50W for ~1ms. Since we have 4W for less than 1ms, we should be quite OK.
- D2 is shown disconnected - in reality it would be connected but I wanted to simulate the circuit as if the protection zener never quite conducts under typical operation. I intended for it to only conduct if there's a transient above the usual line voltage.
- R1 absorbs energy in the event of a transient spike if D2 conducts.
- C1 and C2 are chosen to relieve the burden on R1 and R2 so that their typical non-surge power dissipation is small, and decrease typical current to the opto while still keeping it on. The intent is to provide about 10mApk to the opto. At 60Hz, the total impedance is about
\$2 \left( 1.6\text{k}\Omega + \frac 1 {2\pi j \cdot 60 \text{Hz} \cdot 300 \text{nF}} \right) \approx 18.0 \text{k}\Omega \angle -79.4º \$
which allows ~9.4mApk.
- This equates to ~6.7mA RMS; the resistors each then dissipate about 53mW RMS of power each. This is well below the 250mW for which they're rated.
Transient Simulation
Voltages:
Current:
Resistor peak power:
Have I missed anything? Is my method sound?





