I am a scientist, and I have found myself needing to interface two disparate pieces of equipment.
I have a precise, automatically controlled current source that I wish to interface to a very expensive piece of equipment. The current source and its controller are designed under certain assumptions, namely that the 14 channels of its outputs have the same limit. My device, naturally, has different limits. I can't alter the logic of the source -- it's a black box. Of these 14 channels, 4 have a ±1A DC limit at ~60V, and 10 have 0.75A a
I want some sort of accurate fuse that I can use on the different channels: initially I thought of just "coping out" and using PPTC polyfuses -- our load is mostly inductive

simulate this circuit – Schematic created using CircuitLab
However, try as I might I can't find a PPTC polyfuse with a hold current of anything greater than half the trip current. This would cut the functionality of our device a lot, and the typical 500 mA hold current / 1 A trip current curve of a polyfuse would be far from ideal as we'd be operating quite a lot of time in the undefined behaviour in between. I really want it to go at something like 1A ±50 mA, not +0/-500 mA!
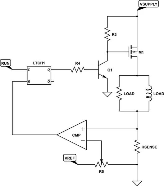
Is there a standard "better way" of doing this? I could go overkill and find a sensitive current monitor, ideally one with an analogue output going to a comparator, tripping a solid state relay if necessary.
Edit: The device generates magnetic fields in a spherical harmonic basis. There might be some induced "noise" on any of the lines, which would be caused by parasitic induction from a ~75A arbitrary waveform going through loops of copper nearby (in either direction) on a typically ms timescale.
The idea is to protect the device against getting physically burnt out either via a fault or through inappropriate driving. The expected use case is almost DC current drive: there's a 16 bit DAC driving the output and typically it's changed by ~mA on a ~1 s timescale and then left DC for minutes or hours. I'd like overcurrent protection on the scale of ms to 1 s rather than 10s of seconds.

