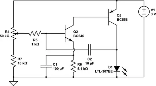
I am a beginner hobbyist, trying to understand a circuit from an old Radio Shack electronic snap kits game (the game variant I have is "electronics 303", and the circuit is project #202 : Oscillator 0.5 - 30Hz, in case you ever owned a copy).
When I build the circuit, the LED does indeed blink once every 2 seconds or so for a certain potentiometer setting. However, I can't see any oscillation when I try to simulate it: I used ngspice, my own simulator, as well as the variant from this website. To be fair, I don't know all the simulator parameters for the transistors and LED involved, so I used a lot of defaults. In the game I have, the transistors were 8050 and 8055 (I don't know about the LED), but most posts I've read suggested that the exact values for the parameters shouldn't matter.
Does anyone know:
- How to estimate the oscillation frequency? (that is, without building the circuit and doing measurements, hopefully using only pen and paper, if possible) 
- Why is it oscillating? (I tried a very simplistic analysis, using the linear approximation of the transistor equations, but -maybe a made a mistake? - the capacitor C2 seems to be charging all the time) 
- Why aren't the simulators showing any oscillation? Are their models too simplistic? Does it only oscillate for very specific transistors/diode? 

simulate this circuit – Schematic created using CircuitLab
 
     
    
