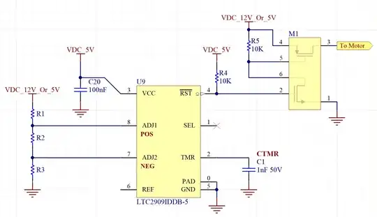
I have a PCB with 3 inputs:
- Ground
- 5V (logic IC power supply)
- User-selectable 5V or 12V (motor power supply)
There are two types of motors, 5V and 12V. If the user selects the wrong DIP switch up-stream (12V instead of 5V) the motor will blow up. The user-selectable input is directly connected to a dual voltage power supply (~10A @ 5V and 12V).
How would I go about designing a protection circuit for the 5V motor to prevent user-error (inputting 12V instead of 5V on the variable input) from blowing up the motor? I assume I can't simply place a diode between the 5V and 12V rails because it will effectively connect the two outputs of the power supply via that diode (or would this work?). And the cutoff would need to be fairly fast, so as to not immediately destroy the motor.
Any ideas how I might implement such a protection circuit? Also, the lower voltage does not harm the 12V motor.
Note: the motor is an encoded stepper motor and so this is not a current issue - sending 12V to the 5V motor will destroy the associated control electronics.
 
    
 
    
