First off, since this is my first post (I am a long time answer seeker), I would like to thank the SE EE community for all the answers I got here over the years! Thanks!
Being self-taught, I've always gotten by on research and reading but this time I am stalled.
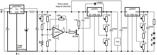
I want to build a DC-DC step-down powering a light sensing op-amp Schmitt trigger turning on a linear LDO reg for a fan (powered by the step-down). There is also another LDO powered by the step-down for some LEDs.
I drew up my schematics, put a protective diode across the fan reg, out of habit but now I am wondering if this is enough. This is the first time I am building something with electronics before the volt regs.
Anyway here are my schematics as they stand right now (they are not fully completed yet but you should get the jist of it) :

As you can see, I put a 1n4001 across the fan volt reg. Now, do I need to do something to protect the LM741 and/or the LM2575? The LED volt reg shouldn't need anything, by my understanding.
The only thing my research has given me is "you might not need a protective diode with a PC fan" which for me translates to - Yes you need one. Couldn't find anything that I can port over to my needs or to clarify my thoughts.
Also, if you spot something wrong with my schematics, please do tell. There is the enable pin/transistor setup on the fan volt reg I am uncertain about, my understanding says it should work as expected (have yet to find a confirmation). The 2941 needs 2v to turn off and less than 0.8 to turn on. There is the 1.5k resistor that might be the wrong value but I should be able to figure that out during the breadboard stage, so no biggy there.
Hope I was clear enough on everything, thanks for taking the time. Any thoughts will be appreciated.
edit:
The whole circuit is for my aquarium light pendant. I am upgrading from CFLs to high wattage LEDs. Just to clarify, the LEDs in the circuit are not the main LEDs, they are gonna be my moonlights. I want to limit the number of wires I need to send up to the pendant, thus the light sensing fan. With this setup 2 wires takes care of the moonlights, the main LED cooling and grounding the aluminum pendant. Fan will activate when the main (dimmer capable) LEDs turn on past a certain intensity (above the moonlight intensity). Also, I am adding more than just 3 moonlight LEDS. That part of the circuit is unfinished. I am toying with the idea of having different intensity zones in the tank.
For the pots, I have this love of configurablity. The 100k pots with the LM741 are for the triggering intensity and hysteresis. The fan reg 10k and 2k are to dial in the minimum voltage that starts the fan and the maximum voltage at the end of the 5k pot, I do not want to add a kick start section to the circuit (cheaper, not going flEaBAY on this project). The 5k will be off board to control the fan speed. For the LED reg, yes I want to use it as a dimmer. It is easier to dim the LEDs than to tinker on the amount of LEDs to find the sweet spot of illumination for the moonlights (I know, I tried). The 10k pot is the standard R2 for the reg and the 1K is to have increased resolution at higher voltages. I might not need it but I would rather include it now than regret it later. Based on my previous moonlight systems I built, the relationship between light intensity and voltage isn't linear. The LED reg 2k pot will be a 1k R. That was an omission on my part.
I had looked into CC and PWM, there was just too much I was uncertain about. I decided to stick with what I knew. I did put those on my list of things to read up on. Would be really good additions to my bag of tricks.
