New here and hoping you can help me out. I've been trying to work on a simple-ish PCB for a work project and need a hand. I'm trying to take one electrical input, and send it to 8 different outputs, once per charge, or once every n seconds. So it would follow one path, then once it is an open circuit, switch to the next and so on. Is such a thing possible?
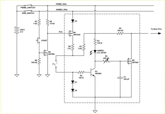
The intended use is a pyrotechnics firing box. the idea is to take the firing wire (~3V charge,min 1.5V max 5V) and then send it to 1 - 8 firing locations. the firing program would send one firing signal and then after the pyro goes off, that particular firing location would not be a closed circuit anymore. If we did one that was timed it would be 4,6,8,10,15,or 20 secs(variable if possible) Working on getting the current numbers, will update with it shortly
Amps - 250mA min, 1A max


