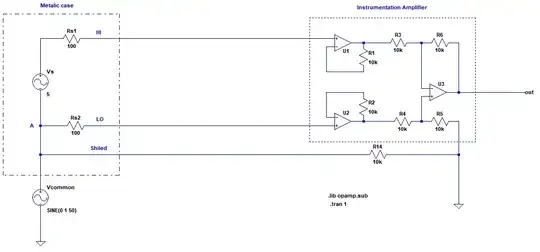
Below is a floating source is coupled to a instrumentation amplifier via a twisted shielded cable:
For the sake of showing effects to some people by simulation, I want to add a common mode voltage, a magnetic coupling effect and capacitive coupling effect to the cable to mimic the real scenario. So far I tried to add a common mode as below:
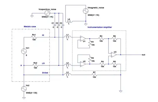
How can the final circuit be modified so that magnetic and capacities coupling also demonstrated?
Edit:
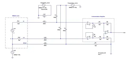
Is this model correct:
Edit4





