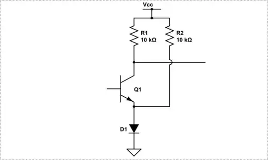
In this circuit, a diode is connected from emitter to ground. What is the fucntion of the diode in this circuit? What I thought of it is, the diode appears to be in forward bias and so is the base emitter junction. Hence, there is no need for the diode but, when I checked the solutions, it says the diode is to protect the base emitter junction from reverse breakdown. Can somebody please explain me?
-
1I've used it. See: A BJT Regulator here. There are times for things like this. – jonk Jan 07 '18 at 09:33
-
What, exactly, is the proposed input range for Vi? – WhatRoughBeast Jan 07 '18 at 13:47
-
"it says the diode is to protect the base emitter junction from reverse breakdown." - where does it say this? – Bruce Abbott Jan 07 '18 at 16:22
-
@BruceAbbott I've edited the question.. – Karthik Jan 07 '18 at 16:33
-
3The reverse breakdown voltage of the BJT b-e junction is in the region of 5 - 8 V - easily generated by negative going pulse edges (e.g. in a BJT astable circuit). If the base is taken negative the diode protects the base-emitter junction. The result of this type of breakdown produces pitting which eventually leads to failure. – JIm Dearden Jan 07 '18 at 16:41
3 Answers
Imagine the year is 1965, the Stones "I can't get no Satisfaction" is at the top of the charts, and we are using Vcc voltages of 10V or 15V for a discrete digital circuit. So the input voltage is between 0V and 15V. None of this 3.3V or 0.9V nonsense.
Without the diode, when the input is at 10V, the speedup capacitor will charge to about +9.3V (emitter is at ground, base is at +0.7V). Then when it goes low, the base voltage will be driven to about -9V (exceeding the typical -5V rating) and the BE junction will break down. Over time this will likely result in reduced beta and failure.
- 397,265
- 22
- 337
- 893
I suspect this particular answer may not apply in the indicated circuit since I suspect this to be an analog circuit which probably is making use of the properties of the diode to perform a logarithmic function, but it may be worth a mention anyway.
I've seen that done many times to raise the threshold of the transistor higher. This can be a requirement if this circuit is intended to be a switch and whatever is driving it can not pull the signal close enough to ground to turn off the transistor.
However, the wisdom of the fix is rather suspect since it more relies on the parts being "ideal" than real. The circuit below is better for this since the diode is biased on, and provides the required offset, always.
However, even then, this really just propagates the issue since the output of this circuit can not be pulled below a volt or so. However, that may be sufficient for pulling down the next PNP or a relay etc.

simulate this circuit – Schematic created using CircuitLab
- 46,675
- 8
- 72
- 154
Reverse breakdown degrades the noise-figure of the transistor. So avoid it.
- 34,253
- 2
- 19
- 48
-
3A one-line abstract answer draws little attention, even if it is partially correct. Elaborate your answers with some details, and you should get some up votes. – Jan 08 '18 at 04:53

