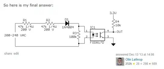
I lab tested the circuit below, which Olin Lathrop designed in this answer.
The problem is, on OUT (pin 4) of the optocoupler I get 1.7 volts when 240 V is applied to the high voltage (HV) side of the circuit, I'd like the voltage on OUT to be lower (less than 0.8V) to represent a logic 0. How can this be achieved?
The AC current on the HV side of circuit measured 1.1mA.

