As far as I know, this is not a standard symbol. However, I have used a similar symbol to mean a pogo pin. Here is a snippet from one of my schematics of a production test jig:

I made up that symbol a bunch of years ago, trying to make it look reasonably like a diagram of a pogo pin. Of course if anyone wants the detailed information, they have to consult the BOM (bill of materials).
I consider the schematic you show rather sloppy. First, the pins, if that's what they are supposed to be, are oriented every which way. That makes it more confusing, and therefore less likely someone will guess correctly what this non-standard symbol means.
Another source of confusion is that these symbols don't seem to be on nets that you would want to drive test pads of a UUT (unit under test) from. Putting your own USB D+ and D- lines on the UUT doesn't make a lot of sense.
It seems these symbols are therefore intended to show pads that some test fixture will connect to with pogo pins. If so, that's really irresponsibly misleading. Pogo pins should be shown as pins, and test pads as pads. Flipping this around just invites confusion.
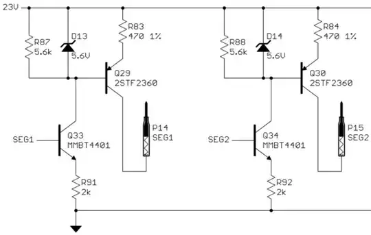
For example, here is a snippet of the schematic of the board that the tester above connects to via pogo pins:

The PGx parts are the round copper pads that the pogo pins of the tester are intended to connect with.
Added
Since there seems to be some interest in this, I'll give more detail on my symbols.
The symbol you see is actually the result of adding two separate parts to the schematic in Eagle. These are the holder and the pin with spring. The holder has a single electrical connection. The pin has no electrical connection, but adds a BOM entry.
The two are separate because they are two distinct parts that have to be bought separately. This way each can have their own BOM line.
There are also quite a variety of pins that fit into the same holder. The pin I have used so far has a 90° cone tip. That's good for contacting bare pads, which is the preferred thing to contact on the UUT. If you get stuck having to make a test fixture for a existing board that wasn't designed for that, then you might need to connect to existing plated holes. There are a variety of tips for various things to contact.
My Eagle libraries are available for free in my Eagle Tools release at http://www.embedinc.com/pic/dload.htm. The holder and pogo pin are in the POGO library.