EDIT: Original post was phrased as XY problem.
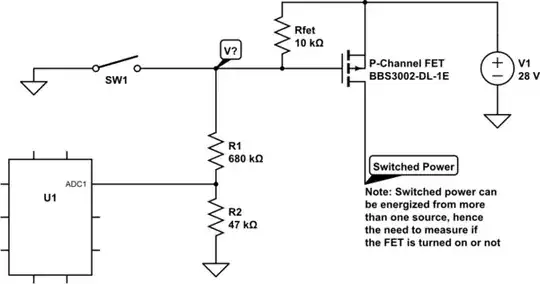
What I need to do: Determine if power at "Switched power" is being turned on by SW1/FET combination or other power sources not pictured in the diagram below (there are multiple sources). My first thought was to sample the voltage on the switch line - if it is pulled low, the FET is turning on the power. If it is high, it is not.
Original post:
I'm trying to determine how to measure the voltage V? in the below circuit. It is a high-side switched power circuit using a P-channel FET that is off when SW1 is open.

simulate this circuit – Schematic created using CircuitLab
However, I'm balancing a few competing problems:
1) Resistance into the ADC is too high. By my measure I'd need to keep the sample frequency <100k per second to get a value (computed from answer to Protection of ADC inputs) but the sample rate is 2 Msps on the processor.
2) I can't decrease R1 enough to fix #1 or the voltage V? will drop too much, possibly turning on the FET or putting it into a partially conducting state with high resistance (aka bad).
3) I can't decrease Rfet or it will pass too much current when SW1 is closed.
Note I don't really need an accurate measurement here, I just need to determine if it's GND or some other voltage value. Aka on or off.
Is there a better way to go about this? I saw mention of possibly using an op amp at the sample point.. Obviously the fewer components the better but whatever is required is required.

