This question refers to audio amplifier design, using BJTs only.
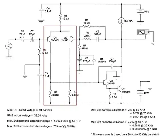
I am wondering how differential stage amplifier plays an important role in hi-fi audio amplifiers. According to this book (where picture was copied from) I have, a part of output signal is feeding the base of Q2. Q1 and Q2 somehow amplify input signal and at the same time cancel out some of distortion that is being brought back from the output to the differential input stage of amplifier.
- I want to understand the process of this differential stage and how it manages to cancel out some of the output distortion.
I almost completely understand functions of other transistor stages so there is no need for explaining how the whole circuit works.
*Source: G. Randy Slone : High Power Audio Amplifier Construction Manual

 
    