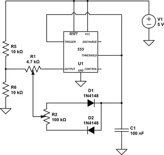
I want to control frequency and duty cycle of output pulse of 555 timer. I searched and find this schematic in a post in SOV but I don't know how calculate frequency and duty cycle in the circuit.

simulate this circuit – Schematic created using CircuitLab
What formulas should I use for calculating frequency and duty cycle? I would appreciate if you could kindly help me.


