I just realized that some diodes I have are rated for 1A only. I'm planning to wire a l298 chip to some stepper motors that are rated for 1.7A.
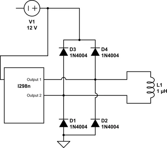
The datasheet seems to recommend to connect each phase to VCC and GND in reverse order. Something like this:

simulate this circuit – Schematic created using CircuitLab
My guess is that the current passing in those diode should never be really that high and must happen when phases are reversed as it seems to feedback current into the input.
Though the question is:
- Will the 1A diodes be enough (IN4004).
- If not, can I wire 2 diodes in parallel to spread the current accross 2 diodes instead? In other words, instead of using 8 diodes for 4 outputs I'd use 16.
