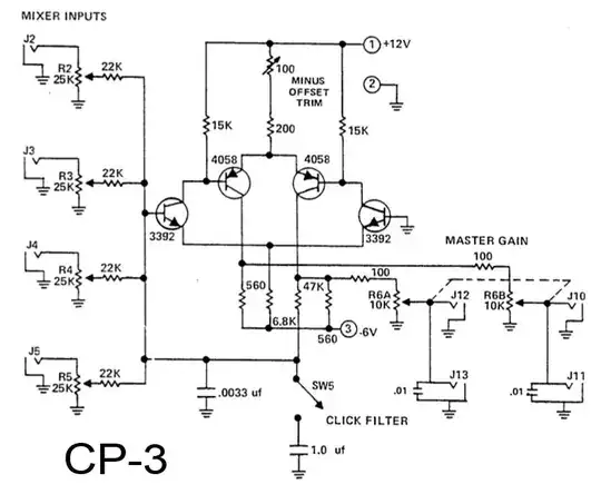
I'm wondering if you can reduce the mA consumed by this discrete audio mixer (on both +12V and -6V) by changing the resistors values, but keeping the same functionality (same gain, same asymmetrical clipping levels).
Also, as second question, is it possible to power this from +10V instead of +12V, keeping again the clipping levels unaltered? I guess not, since it would clip earlier, but what if you use -8V instead of -6V to balance that?
