Looking at the datasheet
On page 32, the datasheet says "The MPU-9250 always operates as a slave device when communicating to the system processor, which thus acts as the master. SDA and SCL lines typically need pull-up resistors to VDD. The maximum bus speed is 400 kHz."
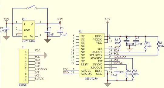
There's no information about what value pull up resistors to use. Doing a quick search on google for mpu9250 schematics I see this schematic

It uses 10k resistors as pull ups. My question is whether this is accurate, and more importantly can I settle for 4.7k resistors since those are what I have lying around?