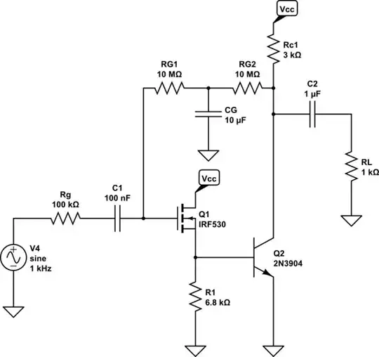
In the following circuit, to considerably reduce the effect of RG on Rin and hence on amplifier performance, another 10MΩ resistor was added in series with the existing one and a large bypass capacitor between their joint node
and ground was placed. What will Rin, AM, and fH become?

Here's my attempt:
\$V_i-V_x+V_o-V_x=10M\cdot V_x/(j\omega C)\$
I know \$V_o/V_i\$ of the original circuit, in midband frequency, which shouldn't change in this case. Let's denote that \$x\$.
I can hence infer that:
\$K_1=V_x/V_{in}=(1+x)/(2+10M/j\omega C)\$
and
\$K_2=V_o/V_x=(2+10M/j\omega C)\cdot x/(1+x)\$
Therefore,
\$M1_{in}=10M/(1-K_1)\$
and
\$M1_{out}=10M \cdot K_1/(K_1-1)\$
Similarly,
\$M2_{in}=10M/(1-K_2)\$
and
\$M2_{out}=10M \cdot K_2/(K_2-1)\$
Is this the right way to solve this? Is there a simpler approach? I figured now I could easily determine \$R_{in},f_H\$, as requested.


 
     
    

