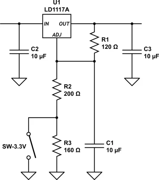
I am making a programming adapter that will deliver 5V or 3,3V to the target board. I want to use a simple DIP switch to select voltage (I know that an SPDT is the canonical way).
Is it safe to short the input and output of an LDO like LD1117. Internal schematic is on page 3 of the datasheet.
