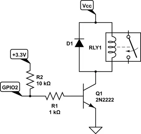
I am using an ESP8266-01 to control a 3.3v relay via a 2N2222A NPN transistor. The ESP8266 GPIOs use a 3.3v logic level.
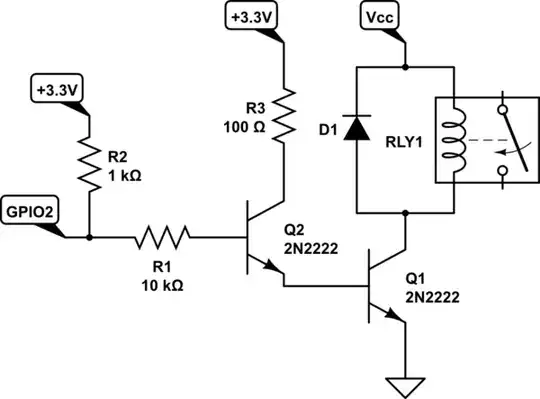
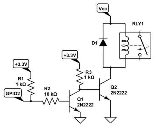
The idea is that by setting GPIO2 to hi/lo I can saturate/cut off the transistor and control the relay. This works fine - so long as I connect GPIO2 to the transistor after startup, because GPIO2 needs to be held hi during power up in order to boot normally from flash (http://robertoostenveld.nl/esp-12-bootloader-modes/). I have some concept that I probably need to have a pull-up on the pin, but I am confused with how GPIO2 can be held hi without always having the transistor in the saturated state (ie how can I then make GPIO2 low...). What is the best approach here?
Also - on an unrelated note - I've noticed that in many diagrams of relay driver circuits using transistors, there is a resistor between GPIO and transistor. Any good reason for this? Everything is working as is but maybe there's something I'm missing.
EDIT: To clarify, the problem is that the circuit does work as intended if I let the ESP boot and then connect GPIO2 to Q1. The problem occurs if I try to boot while GPIO2 is connected (ie, as shown in the diagram I provided) in which case the GPIO2 is presumably being pulled low, which results in the wrong boot mode.



