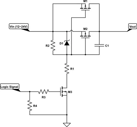
I plan to use P-MOSFETs (SI7463) as high side load switches, with a slight soft-start (to be tested and tweaked after PCBs are made).
I'd like to parallel them in order to make the equivalent Rds-on lower, but I can't find simple straightforward recommendations on how to do so.
I'd imagine that due to their positive temperature coefficient they will "automatically" share current "equally", however, I've seen some parallel applications in which a small series resistor is recommended (which defeats the purpose for me).
Does a simple implementation like this lack anything?
The load are LED Panels, up to 8A total. Switching frequency is maybe once or twice a day (10uHz? :D ).
With an advertised Rds-on of ~0.01R and 8A, power dissipation would be 0.6W. Junction to ambient on a 1x1" FR-4 board is about 52C/W typical, so 31C temp rise.
Adding an extra FET would be an easy and cheap way of halving the power dissipation and enlarging the effective dissipation area.

simulate this circuit – Schematic created using CircuitLab
Follow up:
I ended up following Trevors advice and using a single more expensive device with lower Rds-on (BSC030P03NS3). To the touch, it feels like the traces around the device heat up more than the device itself (4 layers, 10mm wide, 35um thickness on external and 17um on internal). (They are probably the same temperature and the copper feels hotter than the plastic). It works fine without heatsinks cause the avg temp over time is much lower than the peak (8 Amps).
