After some browsing I found transistor circuit very similar to my needs: Understanding an 'ideal' diode made from a p-channel MOSFET and PNP transistors Unfortunately its application is limited by the Emitter-Base breakdown voltage of used PNP transistors. Does anybody know similar circuits for 24V? Thank you in advance.
Asked
Active
Viewed 3,274 times
1
-
Does it have to be with P-MOS? Is N-MOS acceptable? – Rohat Kılıç Dec 29 '17 at 07:20
1 Answers
2

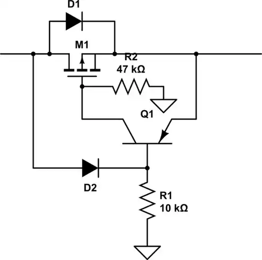
simulate this circuit – Schematic created using CircuitLab
Can you work with a discrete version with a higher PIV rating for D2?
Tony Stewart EE75
- 1
- 3
- 54
- 185
-
-
D2 and Q1 must be carefully matched I think, or am I missing something? – next-hack Sep 20 '17 at 06:00
-
2good point... D2 must be a small,signal diode such that ; Vf of D2 >= Vbe of Q1@1mA at all times when input is 24V and output is also 24V , the desired operating point for switching – Tony Stewart EE75 Sep 20 '17 at 07:25