I have a LED arrays designed on Aluminium heatsink PCB. I have SMD White LEDs whose specs are as follows and differ from already existing LEDs mounted on PCB :-
- Forward Current : 60mA and Max. 90mA
- Wattage : 0.2W
Link to Datasheet of LED :- http://www.edison-opto.com/en/product/plcc_2835_series
Part Number : 2T03X2WW11000002
The Forward voltage of LEDs are binned by structure
As per the distributor of these LEDs I will be getting either VC1 VA2 VB2 or VC2 i.e the Forward voltage of LEDs will differ by every lot from 3.0V to 3.4V.
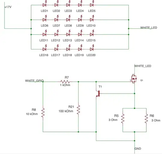
I have regulated power supply rating of 17V@800mA, which has tolerance of +/-5%.
I will be using 20 White SMD LEDs of 0.2W each. Here is schematic for that
XORB is N channel-FET which VDS of 30V and IDS of 5.8A.
Do I need resistorS to drop the voltage in LEDs? Will circuit have any effect if Forwards voltage will vary? Because Voltage bin group will vary from manufacturer itself.
Also any thermal issues in circuit which I need to take care of?

