Tony's already provided an approach for you to follow. I'd like to suggest another. I'll return to a short discussion about your question, though, later. You write:
I am trying to switch a SPST-NO relay that is rated to handle up to
  227VAC. The coil is powered by 5V, has a 100 Ohm coil resistance, and
  its contacts are rated for 16A max.
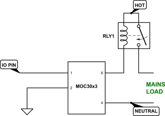
I would have wanted to also consider the use of a mains-powered relay and the use of a MOC30x3 device (MOC3063 if you want zero-crossing behavior or a MOC3023, if not.) These guarantee operation when provided with at least \$5\:\textrm{mA}\$.

simulate this circuit – Schematic created using CircuitLab
This provides opto-isolation, requires a driving current that is routinely available in typical I/O pins from a microcontroller, and powers the relay directly from the mains supply instead of your DC supply rail. And since the relay is AC mains powered and isolated from your DC rail, a simple connection without snubbers works well enough. Just to add still one more useful point, it can be driven directly from your \$3.3\:\textrm{V}\$ I/O pin and there's no particular need for a separate \$5\:\textrm{V}\$ rail.
An OMRON G2R provides some mains powered options and might be such a relay choice.
However, if you must use a separate \$5\:\textrm{V}\$ rail and a compatible relay, then you should operate the switching BJT in saturated mode (active, saturated.)
An early thing to consider is the size of the BJT. In this case, you need a collector current of \$I_C=\frac{5\:\textrm{V}}{100\:\Omega}=50\:\textrm{mA}\$. A saturated BJT will have a \$V_{CE}\approx 200\:\textrm{mV}\$. So that means \$200\:\textrm{mV}\cdot 50\:\textrm{mA}\approx 10\:\textrm{mW}\$. But there's more. The base current isn't accounted for, yet. This will be roughly 10% of the collector current (over-driving the BJT is how you get it into saturation), or about \$5\:\textrm{mA}\$. This will probably require about \$V_{BE}\approx 700\:\textrm{mV}\$. So, another \$700\:\textrm{mV}\cdot 5\:\textrm{mA}\approx 4\:\textrm{mW}\$, for a total of \$14\:\textrm{mW}\$. This is easily within the capability of almost any package, so a small signal BJT like the one you picked out will work just fine.
Note here, by now, that you don't need a base current more than about \$5\:\textrm{mA}\$. So, your base resistor needs to be only about \$\frac{3.3\:\textrm{V}-0.7\:\textrm{V}}{5\:\textrm{mA}}= 520\:\Omega\$. Because this is based on an over-driven 10% figure and because you can rely on the fact that small signal BJTs will saturate well before reaching that figure, it's just fine to relax the base resistor to the next standard value above that figure, or \$560\:\Omega\$. (Probably would work fine with a \$1\:\textrm{k}\Omega\$, but whose counting?)
Tony's suggested circuit with the diode is just fine, by the way, and you should include something like that included diode in order to allow the relay coil a method to de-energize itself when turned off. The time required to de-energize will depend upon the voltage developed across the relay coil, however. And a simple diode presents only a small voltage across the coil, so the time will be longer than it might otherwise be. If time matters to you for reasons you didn't mention, you could consider the idea of including a series zener, as well, in order to jack up the de-energizing voltage and thereby reduce the required time for that phase of operation.
Note that both the AC-powered relay and also the DC-powered option require about \$5\:\textrm{mA}\$ from your I/O pin. The AC-powered method is just an alternative approach to consider and it may expand your options (if not this time then perhaps another time and another place.)