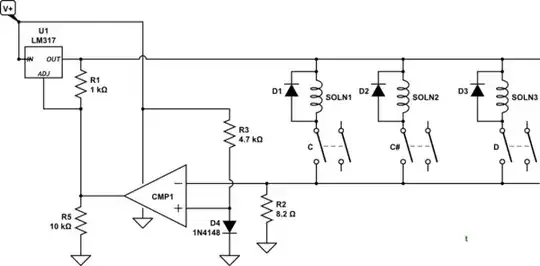
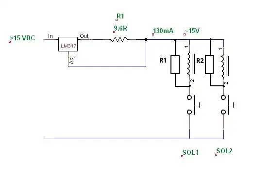
An unusual problem came up that requires a substantial dip in current when the load is increased. The solenoids hold the bass audio contacts closed on a Hammond H-100 Series. The feature is called "String Bass".
Here's how it supposed to work: One pedal is depressed--then released, its corresponding solenoid is held in by a holding contact. When a second pedal is depressed, the current is divided and the first solenoid drops out due to insufficient holding current. The second pedal doesn't care since it is manually held with the foot, and consumes the full 130mA once the preceding solenoid drops.
Problem: 1/2 of the constant current is enough to hold some solenoids in due to manufacturing tolerances. The need is to have the current momentarily (~30ms) dip substantially below the 65mA to insure dropout of the pedal that had been released.
Hammond accomplished this with many transistors (some Ge), two zeners, one diode, two adjustment pots, and several resistors. Rebuilding the original scheme (that burned out) is not insurmountable, but undesirable.
Holding contacts and diode clamps not shown.





