I have a photodiode circuit which uses a fiberoptic pigtail photodiode as shown in the picture below:

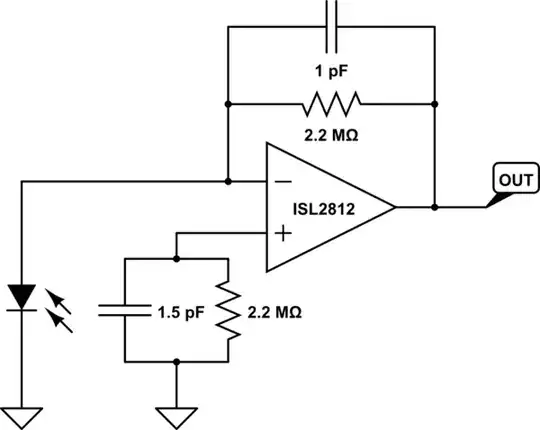
The photodiode is connected to an opamp as in the circuit below:

The supply rails for the opamp are +2V and -38V.
The situation I am having is that sometimes I have no voltage on the output of the opamp. I saturate the photodiode using a laser pointer and typically measure around the -25V region when the circuit is functioning correctly.
If I replace the photodiode, the circuit works as expected. However the "faulty" photodiode I remove, I check using a multimeter in diode mode and measure a 0.57V drop, the same as usual.
- Besides measuring the voltage drop using a multimeter, how else can I verify if a photodiode is good or not?
- The circuit is assembled by an external manufacturer so there is a possibility for fiber breakages during shipping, how is it possible to determine a break along the fiber?
Edit:
The datasheet for the photodiode: Datasheet