I'm new! And quite a newby. :\
I build a project with an Arduino and some neopixels. The problem is, that the neopixels stores its last state, and when I switch on the power supply (for both), they tend to blink on start before the Arduino has the chance to toggle them off.
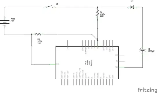
It is one switch that toggles on and off. So I thought, may be I can measure the power supply and detect when it is switched off, but keep it on with a capacitor (seperated by a diode, so the measurement is not falsified by the capacitor). If a LOW is detected, I could send a turn-off signal to the LEDs and voila, problem solved.
(I didn't used the right resistor-values for the voltage drop to 5V. sorry)
My first question: Is that possible at all? Or is the draw of the arduino to high for a capacitor to keep it up long enough? How big should the capacitor be? Or do you guys have a better way to solve this?
My other much more simple idea would be a relay, which would bypass the switch and would be powered on by the arduino at it's power up. So I can detect the power off state and do my things and then switch myself off with the relais. But my goal would be to get it done without that giant ugly and loudly clicking relay.


