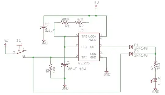
This circuit should do want you want, using a 555 timer:

You should be able to get all the parts at RadioShack.
When the switch is on, the LED is lit via the diode D2. When the switch is turned off, the resistor pulls the trigger line (pin 2) low, causing the 555 to brings its output (pin 3) high for 1 minute, keeping the LED lit via diode D1.
The value of C2 and the two resistors R1 and R2 were calculated here. A value of R of 547K and C of 100 µF gives a delay of 60.17 seconds. Since 547K is not a standard value, I broke R into two resistors, 500K and 47K, both of which are common. Note the actual timing will not be exactly this value, because of the tolerance of the components (in particular C1, since capacitors are often not better than ±10%).
The output can drive up to 200 mA, which is plenty for even a superbright LED.
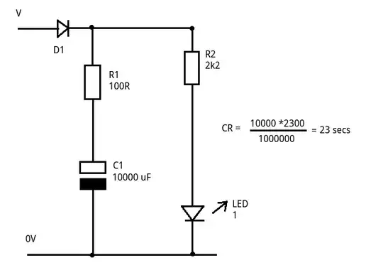
The value of R4 depends on the LED chosen. The formula is:
$$R4 = {{V_{out} - Vf_{1} - Vf_{2}} \over I}$$
where V\$_{out}\$ is the output voltage of the 555, Vf\$_{1}\$ is the forward voltage of the 1N4148 (1V), Vf\$_{2}\$ is the forward voltage of the LED, and I is the desired current through the LED, for example 20 mA.
The output voltage of the 555 is no where near the power supply voltage. The datasheet doesn't give a spec for the high output voltage for a 9V supply, only 5V and 15V, but interpolating between the two, I estimate it is around 7V. You may want to build the circuit up on a wireless breadboard, with a 300 Ω resistor for a dummy load in place of R4 and the LED, and measure the output voltage first if you have a multimeter.
If the forward voltage of the LED is 2.1V for example, then R can be calculated as:
$$R4 = {{7 - 1 - 2.1} \over .02} = 195 Ω$$
so you could us 220 Ω.
You can run the circuit off of a 9V walwart. Be sure to get a regulated one (see this answer).
The circuit does need to work from the power, not the light levels. I think it gives it a much more binary capability, and I don't want to get into timing issues because of light incursion, blacklight levels, etc.
Since this is a one-off application, I plan to just build it on a perf board.
– WayneVT Sep 28 '16 at 21:37